№189 ГДЗ Рымкевич 10-11 класс (Физика)
Решение #1
Решение #2
Решение #3

Рассмотрим вариант решения задания из учебника Рымкевич 10-11 класс, Дрофа:
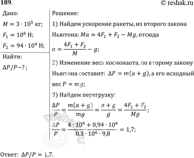
Ракета-носитель вместе с космическим кораблем серии «Союз» имеет стартовую массу 300 т. При старте запускаются одновременно четыре двигателя первой ступени ракеты (боковые блоки), сила тяги каждого из которых 1 МН, и один двигатель второй ступени, сила тяги которого 940 кН. Какую перегрузку испытывают космонавты в начале старта?
*размещая тексты в комментариях ниже, вы автоматически соглашаетесь с пользовательским соглашением